El jueves 9 de abril, la revista Nature publicaba el artículo ‘High-precision calculation of the quark–gluon coupling from lattice QCD’ [disponible en acceso abierto]. El trabajo, fruto de una colaboración europea, ha logrado refinar como nunca hasta ahora el cálculo de un parámetro fundamental que describe la fuerza que mantiene unidos los núcleos atómicos: la constante de acoplamiento fuerte.
Esta constante, que gobierna las interacciones entre quarks y gluones, es esencial para comprender la estructura de la materia a escala subatómica. La mejora en su determinación trasciende el ámbito teórico, ya que permitirá interpretar con mayor precisión los datos generados en los diversos experimentos del LHC del CERN.
Entre los firmantes del artículo figura Alberto Ramos, investigador del IFIC-CSIC y usuario experimentado de las capacidades del CESGA. Hemos hablado con él para conocer el papel exacto que ha desempeñado el CESGA en esta relevante investigación.
El papel del CESGA: FinisTerrae III como campo de pruebas

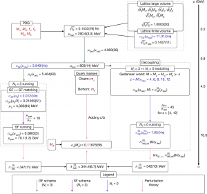
Vista general del flujo de supercomputación aplicado en la investigación [Nature]. Clica para ver la imagen completa.
“CESGA ha jugado un papel esencial en el proyecto” —explica el investigador— “ya que provee acceso a los investigadores del CSIC sin necesidad de realizar la solicitud con una idea exacta ni de esperar los resultados de una evaluación”, añade. “Esto nos permite probar nuevas ideas, entender cómo de eficientes son nuestros algoritmos, qué partes hay que mejorar, qué parámetros hay que simular y cuántas simulaciones son necesarias para alcanzar una precisión objetivo. Esta información es esencial para preparar solicitudes de tiempo de cálculo competitivas a nivel europeo”.
“Puede que el FinisTerrae III no sea el ordenador más grande que hemos usado, pero tener un acceso directo y rápido a los recursos del CESGA hace posible la investigación de alto nivel que depende de recursos HPC”.
Supercomputación y nuevos métodos
El logro combina el uso masivo de HPC con un refinamiento teórico específico para este estudio, una potente alianza que ha permitido alcanzar una precisión sin precedentes: el resultado para la constante de acoplo fuerte es dos veces más preciso que la combinación de todos los datos experimentales combinados. «En los últimos años nos hemos centrado en desarrollar métodos específicos para resolver este tipo de problemas de forma numérica. Y ahora, tras cálculos masivos en supercomputadores, confirmamos que superan con creces las técnicas convencionales», concluye Ramos.
¿Cómo solicitar acceso y empezar a utilizar las infraestructuras del CESGA?
El acceso a través del CSIC que ha utilizado Alberto Ramos para esta investigación es sólo una de las vías que ofrece el CESGA para que todo tipo de personas y entidades (grupos de investigación, desarrolladores/as, técnicos/as, centros tecnológicos, instituciones públicas y privadas, etc.) tengan la oportunidad de utilizar la infraestructura de supercomputación, computación cuántica, simulación y almacenamiento.
- A través de la RES, convocatorias competitivas.
- A través de grupos de investigación de las universidades gallegas o del CSIC.
- Mediante convenios institucionales.
Repasa los apartados del menú ‘Comunidad‘ de nuestra web (especialmente la documentación recogida en ‘Condiciones de uso‘ para tener un panorama completo y saber qué modalidad de acceso se ajusta más a tu caso. Si tienes cualquier duda, contacta por teléfono o por email y te ayudaremos a resolverla.